La fibre c'est quoi ?

La fibre optique est un type de réseau de télécommunications numérique qui permet l'accès à internet, à la téléphonie et à la télévision, par exemple. Cette technologie repose sur l'utilisation d'un câble composé de fils très fins en verre ou plastique, et qui conduit la lumière. Cette technologie est plus moderne et plus puissante que le réseau historique en cuivre.
La fibre permet une meilleure stabilité du débit et un débit beaucoup plus important. De plus la gestion du réseau est généralement plus simple qu'avec le cuivre. C'est pour cela que les sociétés télécoms passent depuis plusieurs années d'offres haut débit (ADSL) reposant sur des lignes cuivres vers des offres très haut débit reposant sur la fibre optique.
Pour donner un exemple, au niveau du débit théorique internet, avec l'ADSL le débit était autour de 10 à 20 Mb/s (mégabits par seconde). Là où avec la fibre on peut très facilement atteindre plusieurs centaines de Mb/s. Aujourd'hui les offres premium des opérateurs internet proposent des débits allant jusqu'à 8Gb/s, soit 8000 Mb/s. La différence est donc très importante.
C'est pour ces raisons, entre autres, qu'un plan de migration a été mis en place en France depuis plusieurs années, afin de déployer la fibre optique sur tout le territoire. Et c'est pour cela aussi que chaque année Orange débranche une partie de son réseau cuivre, vieillissant et coûteux à entretenir. Du côté de Montjavoult, la coupure est prévue pour le 1er janvier 2028. Concrètement cela veut dire que si vous avez toujours une ligne téléphonique fixe classique et un abonnement internet ADSL, vous n'aurez plus du tout accès à ces services à compter du 1er janvier 2028. Vous ne pourrez plus recevoir et émettre d'appels téléphoniques, ni accéder à Internet.
Comment passer à la fibre ?
Pour passer à la fibre, rien de plus simple. Il suffit de contacter votre opérateur téléphonique actuel ou d'en choisir un nouveau. Les offres pour la fibre débutent aux alentours de 25 € par mois pour juste Internet et parfois une ligne de téléphone fixe. Vous pouvez aussi vous tourner vers des offres premium avec la télévision en plus et des débits plus élevés. Voire sur certaines offres un accès à des services de vidéos à la demande comme Netflix, Amazon Prime, Disney +…
Aujourd'hui sur Montjavoult, les 4 plus gros opérateurs sont disponibles. À savoir Bouygues Telecom, Free, Orange et SFR. Après les marques lowcost de ces opérateurs et d'autres opérateurs sont disponibles également. À vous de choisir en fonction de vos besoins.
Côté débit, les offres de base tournent autour des 1Gb/s, ce qui est largement suffisant pour de la navigation internet, de la consultation de mails et du streaming. Après, si vous êtes plusieurs à utiliser internet en même temps, et que vous utilisez la télévision + du streaming + des jeux en ligne, il peut être intéressant de se tourner vers des offres avec plus de débits.
Installation de la fibre ?

Une fois l'opérateur sélectionné, un rendez-vous vous sera proposé pour installer la prise fibre à votre domicile. En effet, il est nécessaire d'avoir une prise spécifique pour se connecter au réseau fibre. Il ne sera pas possible d'utiliser votre ancienne prise téléphone T pour vous connecter. En parallèle, vous recevrez votre nouvelle box internet, afin de pouvoir la brancher dès que la nouvelle prise sera installée. Par la suite, vous aurez accès à vos services par le réseau fibre.
Au niveau de l'installation de votre prise fibre, tout va dépendre de la configuration de votre logement. Le technicien envoyé par votre opérateur sera en mesure de vous proposer la meilleure solution.
Sur l'image ci-contre vous pouvez voir une prise fibre en haut et une ancienne prise téléphonique en bas.
Une fois votre nouvelle prise fibre installée et votre box branchée, vous aurez accès aux services auxquels vous avez souscrit, via le réseau fibre.
Vous aviez plusieurs téléphones fixes dans votre logement ?
Selon la box internet que vous allez avoir, vous pourrez avoir une ou deux prises téléphone intégrées, pour relier votre téléphone fixe à votre box. Même si les anciennes prises téléphone en T ne sont pas utiles pour la fibre, vous pouvez les transformer en prise réseau afin de relier plusieurs téléphones dans votre logement. La vidéo ci-dessous explique comment transformer une ancienne prise téléphone en prise réseau (RJ45) dans le but d'utiliser l'ancien câble de téléphone de votre logement comme "rallonge" pour relier deux téléphones.
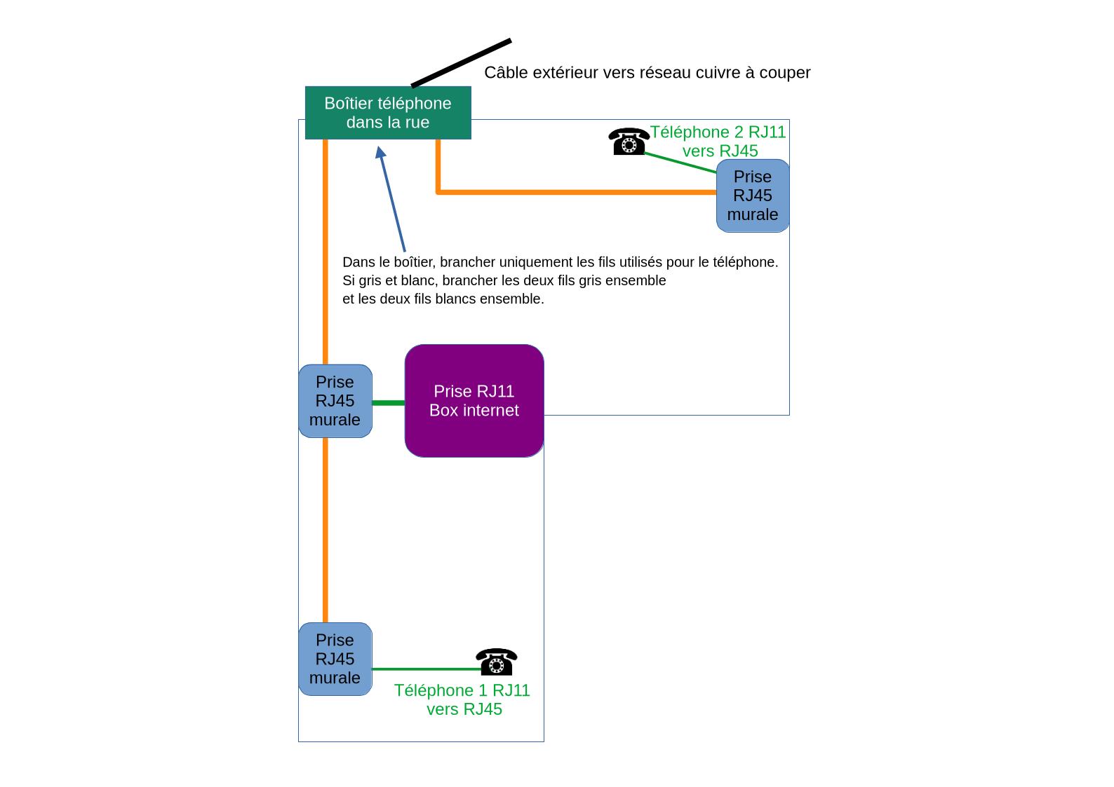
Cela permet, par exemple, si vous avez une grande maison, avec deux ou trois téléphones fixes, de garder l'ensemble en passant à la fibre. Après avoir modifié vos prises en T vers des prises RJ45, il suffit de trouver le boîtier d'arrivée de votre ancienne ligne fixe cuivre. Dans ce boîtier, vous retrouverez un câble venant de l'extérieur et un ou plusieurs autres câbles qui sont les câbles allant à vos téléphones fixes. Les câbles sont composés de plusieurs fils de couleurs différentes. Comme indiqué dans la vidéo ci-dessus, pour le téléphone, seuls deux fils sont nécessaires.
Le câble venant de l'extérieur est l'ancien câble qui vous reliait au réseau cuivre, pour vos services internet ADSL et téléphone fixe. Débrancher ce câble du reste de l'installation (il ne sera plus utile une fois le passage à la fibre, et empêchera de faire fonctionner vos téléphones si vous le laissez branché). Si tous vos fils sont branchés sur des connecteurs, vous pouvez couper tous les fils et juste raccorder les fils des couleurs que vous avez utilisés pour vos prises RJ45. Par exemple, connecter tous les fils gris ensemble et tous les fils blancs ensemble. Une fois l'installation des prises RJ45 et le branchement des fils réalisés, vous pourrez brancher un câble entre la prise murale RJ45 et une prise téléphone de votre box.
Avec cette méthode, la box va "diffuser" le téléphone par vos prises RJ45. Après, il sera nécessaire de changer vos câbles entre votre téléphone fixe et une prise RJ45. Il existe des câbles avec un connecteur RJ45 (à brancher côté prise murale) et un connecteur RJ11 (à brancher côté téléphone fixe).
Voici un schéma explicatif d'une installation avec plusieurs téléphones fixes, cliquez sur l'image pour l'agrandir.

Haut de page